Public
Star 历史趋势
数据来源: GitHub API · 生成自 Stargazers.cn
README.md
self-harness - 实战指南
[!WARNING] 🧪 Beta 公测版本提示:教程主体已完成,正在优化细节,欢迎大家提 Issue 反馈问题或建议。
项目简介
本项目是一本关于Harness Engineering的开源教程,旨在帮助开发者理解和掌握在大模型时代,如何为复杂、长时间运行的 AI 智能体(Agent)构建健壮的底层运行架构。
随着智能体技术的发展,AI 系统的开发范式正在经历深刻的演进:从单次的提示词工程(Prompt Engineering),到动态信息管理的上下文工程(Context Engineering),最终迈向系统级的 Harness Engineering。 本教程包含理论讲解和实践代码两部分:
- 理论部分:系统介绍提示词工程、上下文工程、harness的核心概念、设计原则、实现策略。以及为什么会一步步演进到harness engineering
- 实践部分:通过 miniMaster 项目(一个最小化的 Harness 实现),展示如何将Harness理论应用于实际开发
项目受众
本教程适合以下人群:
- AI 应用开发者:希望构建更复杂、更智能的 AI 应用系统
- 大模型技术爱好者:想深入了解 Agent 系统和上下文管理机制
- Python 开发者:具备基础 Python 编程能力,想学习 AI 系统工程化实践
通过学习本教程,你将能够:
- 理解上下文工程与提示词工程的本质区别
- 掌握动态上下文管理的核心策略
- 学会设计可扩展的 AI 技能系统
- 动手实现一个最小化的类 Claude Code 系统
在线阅读
📖 https://datawhalechina.github.io/self-harness/
目录
| 章节名 | 简介 | 状态 |
|---|---|---|
| 第1章 总览 | 总览 | ✅ |
| 第2章 什么是提示词工程 | Prompt Engineering的概念、方法、局限性 | ✅ |
| 第3章 什么是上下文工程 | 上下文工程的概念和方法 | ✅ |
| 第4章 长时运行下的 Harness Engineering | 再长时间复杂软件开发中、如何设计harness以保证agent在长时间的运行中不会出错 | ✅ |
| 第5章 三种工程的演进 | 这三种工程理论的演进 | ✅ |
| 第6章 miniMaster 实战项目 | 实现一个最小的 harness 系统,包含 Tool 设计、Prompt/动作协议、动态工作记忆与三层嵌套循环架构。快速体验harness的设计理念 | ✅ |
miniMaster 实战项目
miniMaster 是一个最小的harness系统实现,展示了如何将上下文工程和 Harness 工程理论应用于实际开发。 在实现上,项目采用了清晰的模块化结构,把启动流程、Prompt 构造、动作协议、运行时状态和工具系统分别拆开,便于理解和扩展。
核心特性
- 系统 Tool 设计:包含基础系统工具(Bash、Read、Write、Edit)和搜索检索工具(Glob、Grep),并通过
tools/core中的ToolCatalog + discover_tools + ToolService完成统一管理 - Prompt 与动作协议:将 Prompt 构造、角色动作策略、原生 function call 协议拆分到
prompting/中,避免 Prompt 和代码校验规则分叉 - 动态工作记忆管理:不仅支持超长上下文摘要,还会先压缩单次工具结果,减少长任务中的 Prompt 膨胀
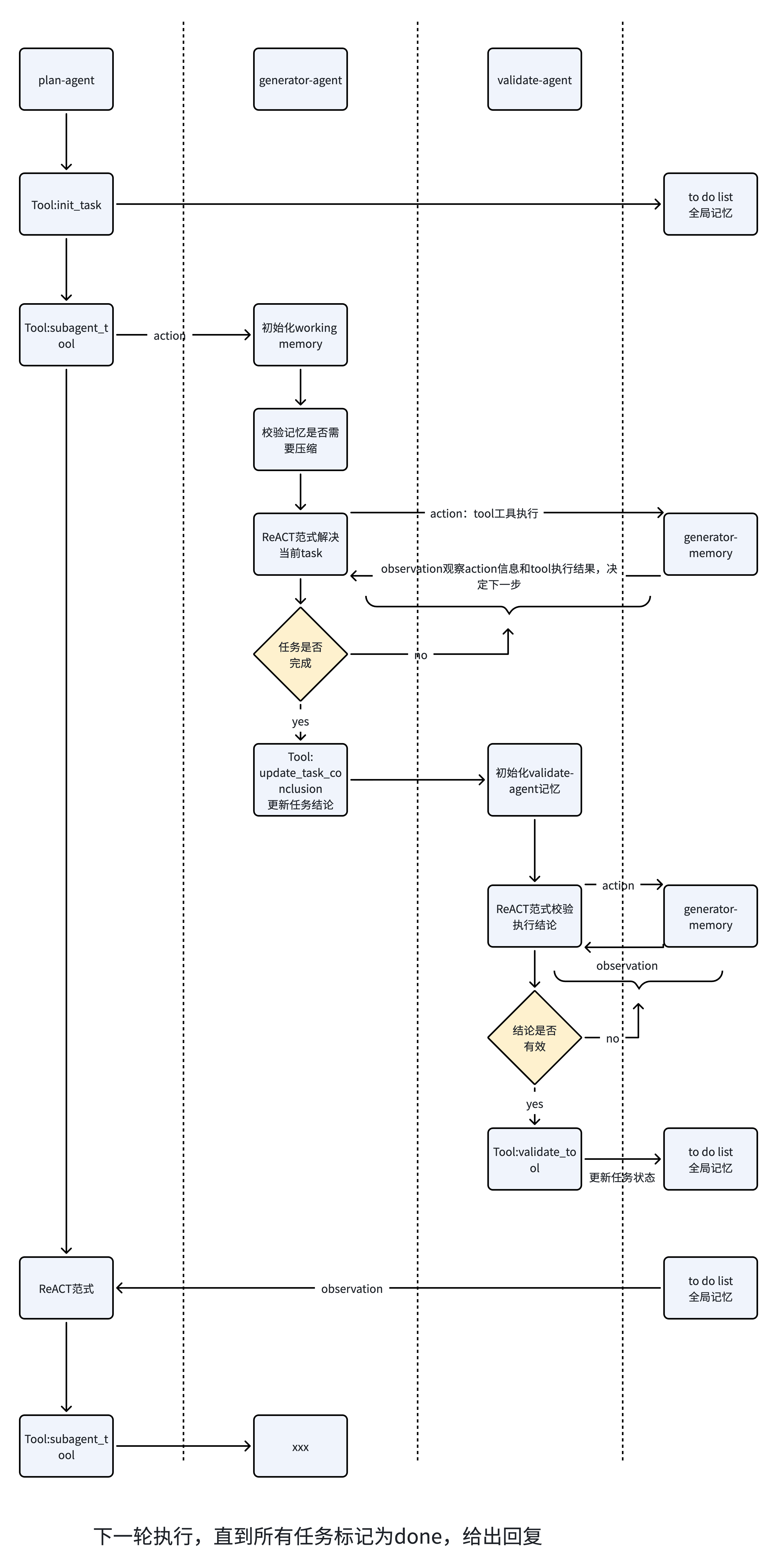
- 三层嵌套循环架构:Plan-Agent(全局调度)→ Generator-Agent(执行者)→ Validate-Agent(评估者),并补充重复动作防护、只读工具缓存与验证收口逻辑,形成更稳定的纠错闭环
智能体架构图

运行示例
query: 扫描当前目录结构,识别所有项目
部分结果:
plan-agent
============================================================ 🔄 Plan-Agent 第 1 次迭代 ============================================================ 📋 Plan-Agent 选择工具: init_tasks 📋 Plan-Agent 参数: {'tasks': ['扫描当前目录结构,识别所有项目']} ✅ 已初始化任务列表: ['扫描当前目录结构,识别所有项目'] ============================================================ 🔄 Plan-Agent 第 2 次迭代 ============================================================ 📋 Plan-Agent 选择工具: subagent_tool 📋 Plan-Agent 参数: {'task_name': '扫描当前目录结构,识别所有项目'}
generator-agent
🚀 开始执行任务: 扫描当前目录结构,识别所有项目 📝 任务详情: {'task_name': '扫描当前目录结构,识别所有项目', 'task_status': 'PENDING', 'task_conclusion': ''} 🔧 Generator 第 1 步 🛠️ Generator 选择工具: glob 🛠️ 参数: {'pattern': '**/*', 'path': '.', 'recursive': true} ✅ 工具执行结果: {'success': True, 'matches': ['app/bootstrap.py', 'app/orchestration.py', 'prompting/builders.py', 'runtime/memory.py', 'tools/base_tool/bash_tool.py', 'tools/core/service.py', 'tools/search_tool/grep_tool.py']} 🔧 Generator 第 2 步 🛠️ Generator 选择工具: read 🛠️ 参数: {'file_path': 'main_agent.py'} ✅ 工具执行结果: {'success': True, 'content': 'from app.bootstrap import bootstrap_runtime\\nfrom app.orchestration import run_main_loop\\n...', 'total_lines': 16} 🔧 Generator 第 3 步 🛠️ Generator 选择工具: update_task_conclusion 🛠️ 参数: {'conclusion': '当前目录中识别出一个模块化的 miniMaster 项目,核心结构包含 app、prompting、runtime 和 tools 四个主要子系统。main_agent.py 只保留入口职责,真正的编排逻辑位于 app/orchestration.py,工具系统由 tools/core/ToolService 统一管理。'} 📝 Generator 完成任务,结论: 当前目录中识别出一个模块化的 miniMaster 项目,核心结构包含 app、prompting、runtime 和 tools 四个主要子系统。main_agent.py 只保留入口职责,真正的编排逻辑位于 app/orchestration.py,工具系统由 tools/core/ToolService 统一管理。
validate-agent
🔍 Validate-Agent 第 1 步 🛠️ Validate-Agent 选择工具: read 🛠️ 参数: {'file_path': 'app/orchestration.py'} ✅ 验证工具执行结果: {'success': True, 'content': 'from copy import deepcopy\\n...\\ndef run_main_loop(runtime: AgentRuntime, max_iter: int = 30):\\n...', 'total_lines': 257} 🔍 Validate-Agent 第 2 步 🛠️ Validate-Agent 选择工具: validate_tool 🛠️ 参数: {'status': '有效', 'reason': 'glob 与 read 的现有证据已经覆盖目录结构与主编排入口,结论与任务要求一致。'} 📊 验证结果: 有效, 原因: glob 与 read 的现有证据已经覆盖目录结构与主编排入口,结论与任务要求一致。 ✅ 验证通过!
最终生成的项目报告:生成的结果
完整日志
代码结构
code/miniMaster2.0/
├── app/
│ ├── bootstrap.py # 入口初始化,装配 runtime
│ ├── agent_runner.py # 模型调用与 function call 解析入口
│ ├── agent_config.py # 各阶段共享配置与静态上下文
│ ├── orchestration.py # Plan / Generator / Validate 主编排逻辑
│ └── loop_control.py # 缓存与重复动作防护
├── prompting/
│ ├── builders.py # Prompt 构造函数
│ ├── policies.py # 不同 Agent 的动作策略
│ └── protocol.py # 原生 function call 协议适配
├── runtime/
│ ├── todo.py # 任务状态管理
│ └── memory.py # 动态工作记忆管理
├── tools/
│ ├── base_tool/ # 基础系统工具
│ ├── search_tool/ # 搜索检索工具
│ └── core/ # 工具注册、发现与执行服务
├── main_agent.py # 程序入口
└── requirements.txt # 依赖包列表
贡献者名单
| 姓名 | 职责 | GitHub |
|---|---|---|
| 张文星 | 项目负责人、教程设计与实现 | @funnamer |
| CaptainUniverse_ | 实践项目部分 代码优化 | @TheCaptainUniverse |
参与贡献
- 如果你发现了一些问题,可以提Issue进行反馈,如果提完没有人回复你可以联系保姆团队的同学进行反馈跟进~
- 如果你想参与贡献本项目,可以提Pull Request,如果提完没有人回复你可以联系保姆团队的同学进行反馈跟进~
- 如果你对 Datawhale 很感兴趣并想要发起一个新的项目,请按照Datawhale开源项目指南进行操作即可~
已知待完善
- 主流的harness系统应用的agent产品解析(比如NanoBot OpenHarness等)
关注我们
扫描下方二维码关注公众号:Datawhale
LICENSE
本作品采用知识共享署名-非商业性使用-相同方式共享 4.0 国际许可协议进行许可。